Рейтинг анкеты
10/10
Швец Марк Константинович
Москва , 30 лет
на сайте 7 месяцев
Для просмотра контактов авторизуйтесь
Game Designer
Опыт работы в этой сфере: До 1 года
60 000 руб./мес.
Ключевые навыки:
Геймдизайн
Баланс
Лор и нарратив
Таблицы баланса
Excel/Google sheets
Balsamiq
Google Docs
Опыт работы:
2025
2025
Марк Швец
Игра: Fish
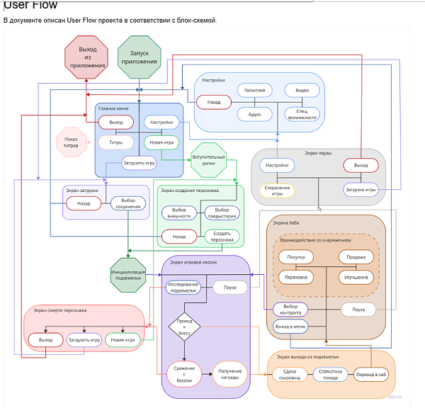
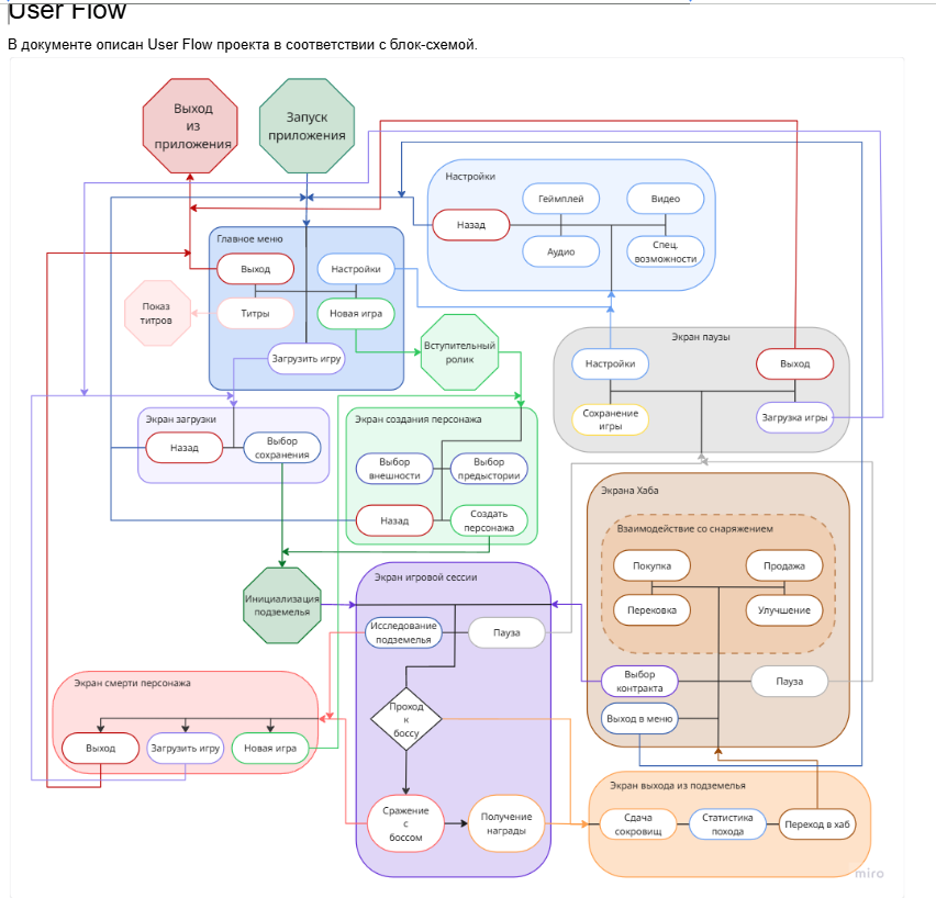
Роль в проекте: Составление гейм-дизайн концепта от идеи игры до визуальных прототипов объектов с нуля
Разработка и документации кор-механик RPG Immersive Sim проекта
Разработка и балансировка систем прокачки и игровой прогрессии
Продумывал нарративные ивенты и случайные события, влияющие на механику игры
Формировал целостную игровую экосистему, соединяющую лор, механику, визуальные и поведенческие элементы в единое живое пространство.
Проектная работа
Уровень владения программами:
Adobe Photoshop
3 /10
Образование:
2024-2025
Нетология
Гейм-дизайн
Обо мне:
Game Designer. Обучался работе с UI/UX, нарративом и геймплейными системами. Активно изучаю игровые движки Unity и Unreal Engine. В составе команды энтузиастов разрабатываю экономический симулятор мастерской с упором на внутриигровую экономику и систему логистики.
Имею 3 месяца проектной коммерческой деятельности. Был единственным геймдизайнером в команде, успешно Immersive RPG Sim с нуля: концепция игры, разработка core-механик, наполнение мира биомами, существами и ивентами, создал нарративный концепт, вел геймдизайнерскую документацию и балансировал экономику, прогрессию игрока и другие механики.
Владение языками:
Русский: родной
Английский: 3/5

